服务热线
18163337777
发布时间:2024-08-08 10:05 阅读量:1331
亚马逊发布了listing的新规,此次更新,堪称史上最严!
一、亚马逊更新五点新要求
亚马逊卖家注意,自 2024 年 8 月 15 日起,将对现有商品要点要求进行更新,旨在简化并完善面向买家的商品详情页面。
此次更新包含以下重要内容:
?限制特殊字符、表情符号以及部分短语(如与退款相关的保障)的使用;
?借助 AI 协助卖家创建清晰、简洁的高质量要点。
具体来看,5点描述中不能包含以下信息:
亚马逊五点违规内容
❌特殊字符:例如 ™、®、€、…、†、‡、o、¢、£、¥、©、±、~、â
❌任何表情符号:例如 ☺、☹、✅、❌
❌ASIN 编号或以下字样:“不适用”/“NA”/“n/a”/“N/A”、“不符合要求”、“尚待决定”、“待决定”、“待定”、“待复制”
❌禁用短语:例如生态友好、环境友好、抗微生物、抗菌、竹制、含竹类、大豆制成、含大豆。有关更多信息,请参阅一般商品限制
❌禁用保证信息:例如“全额退款”、“如果不满意,请将其退回”或“无条件保证,无限制”
❌公司信息、网站链接、外部超链接或任何联系信息
❌要点重复。每个要点必须说明一条唯一的商品信息
❌至少包含三个要点
有些亚马逊新手卖家在写listing五点描述的时候喜欢一些花里花里胡哨的emoji表情包和符号,根据新规,在商品描述中使用特殊字符、表情符号属于违规行为,可能会被删除。
二、怎么写好五点描述?
在公告中,亚马逊表示若卖家不符合新规要求,将运用生成人工智能 AI对卖家的listing进行优化。
在亚马逊使用AI功能修改listing之前,卖家会收到相关邮件,明确自己是否需要按照AI生成的方式进行修改。如果卖家未作反馈,亚马逊系统将自动判定卖家默认修改,并在截止日期后自行发布。
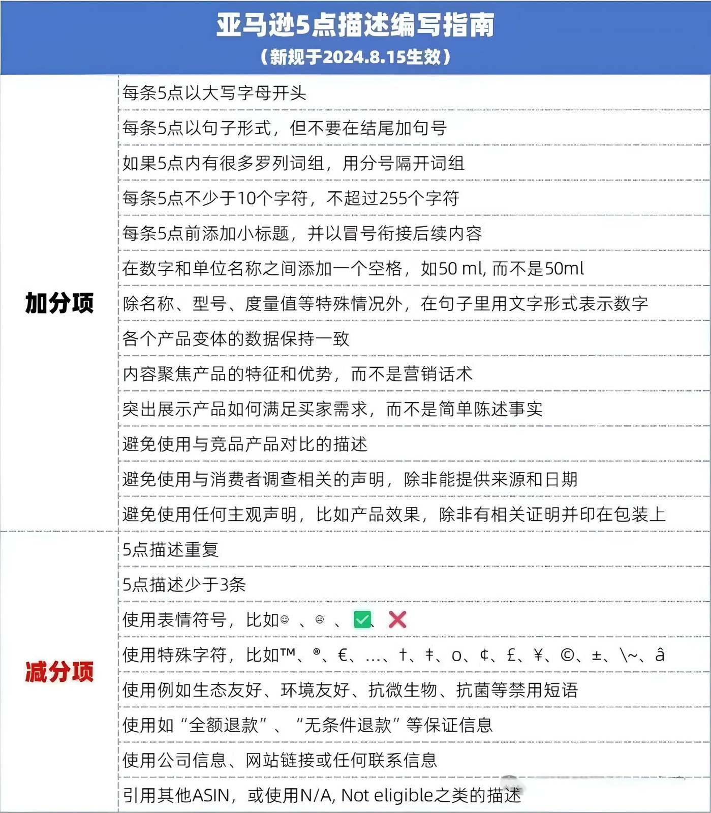
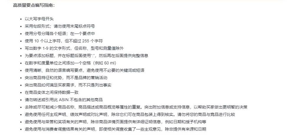
以下是亚马逊建议卖家的5点描述如下撰写:
此前,亚马逊就用AI工具扫敏感词,不少卖家产品的五点点描述和标题中出现“Free/Gift/Warranty”等词汇,违反详情页面规则,导致收到绩效通知。详情可查看以往文章《亚马逊大面积扫常规词,卖家需警惕!》
一些卖家不禁产生疑问,在五点描述的新规下,应该如何进行修改呢?有卖家整理出了新规下五点描述的编写指南(仅供参考)!

图源:网络
如果卖家的ASIN不小心被标记为受限商品违规或者面临账户级别的受限商品违规时,可按照以下步骤准备申诉。
?找出违规ASIN;
?仔细查看亚马逊卖家平台帮助页面上的亚马逊“受限商品”政策以及当地的法律、法规;
?查看ASIN的上架信息,确定违规的源头,如:图片、敏感词、类别、成分,甚至是商品本身;
?卖家自查运营流程,确认从选品、编辑商品信息到后续的受限商品检查流程是否有任何漏洞。
如若卖家销售的商品违反了亚马逊的任何政策(包括销售“受限商品”页面上列出的商品),亚马逊将视情况采取纠正措施,包括但不限于立刻暂停或终止销售权限等。
因此,逸居海外建议各位卖家尽快修改自己的详情页,调整运营策略,充分利用亚马逊提供的 AI 工具来优化 Listing,确保其符合亚马逊的新规要求。