18163337777

Open Nav

当前位置:首页 > 跨境资讯

TikTok Shop放宽美区跨境商家门槛,快来加入!

发布时间:2024-10-12 09:43 阅读量:1356

一、TikTok Shop美区跨境商家门槛全面放宽

现在,TikTok Shop跨境电商面向美区跨境自运营商家全面更新了入驻标准:

对此前已支持平台的卖家调整了店铺评分、经营流水、经营时长等要求;

新增3家主流跨境电商,共支持9家国内外电商平台的卖家入驻。

具体来看,亚马逊的店铺评分要求从最高4.0调整为3.5;取消了Walmart、Wayfair、eBay的50万流水要求,取消了DTC独立站的粉丝要求;同时,新增了抖音电商知名品牌的快速入驻、抖店的店铺评分要求也下调到4.0。

新的商家入驻标准支持的平台也更多。特别新增了TEMU半托管、Shein半托管、AliExpress自运营3类商家,从而使TikTok Shop支持的国内与海外电商达到9家,几乎完整覆盖全平台。不管是跨境电商卖家,还是在国内、国际有电商经验的卖家;不管从事货架电商、内容电商还是DTC独立站的卖家,入驻TikTok Shop都能得到支持。

undefined

二、中国内地主体&中国香港主体商家

针对开店主体为中国内地主体&中国香港主体,且具有美国本地仓储物流能力的商家(目前不支持中国发货)需符合以下各大类门槛:

undefined

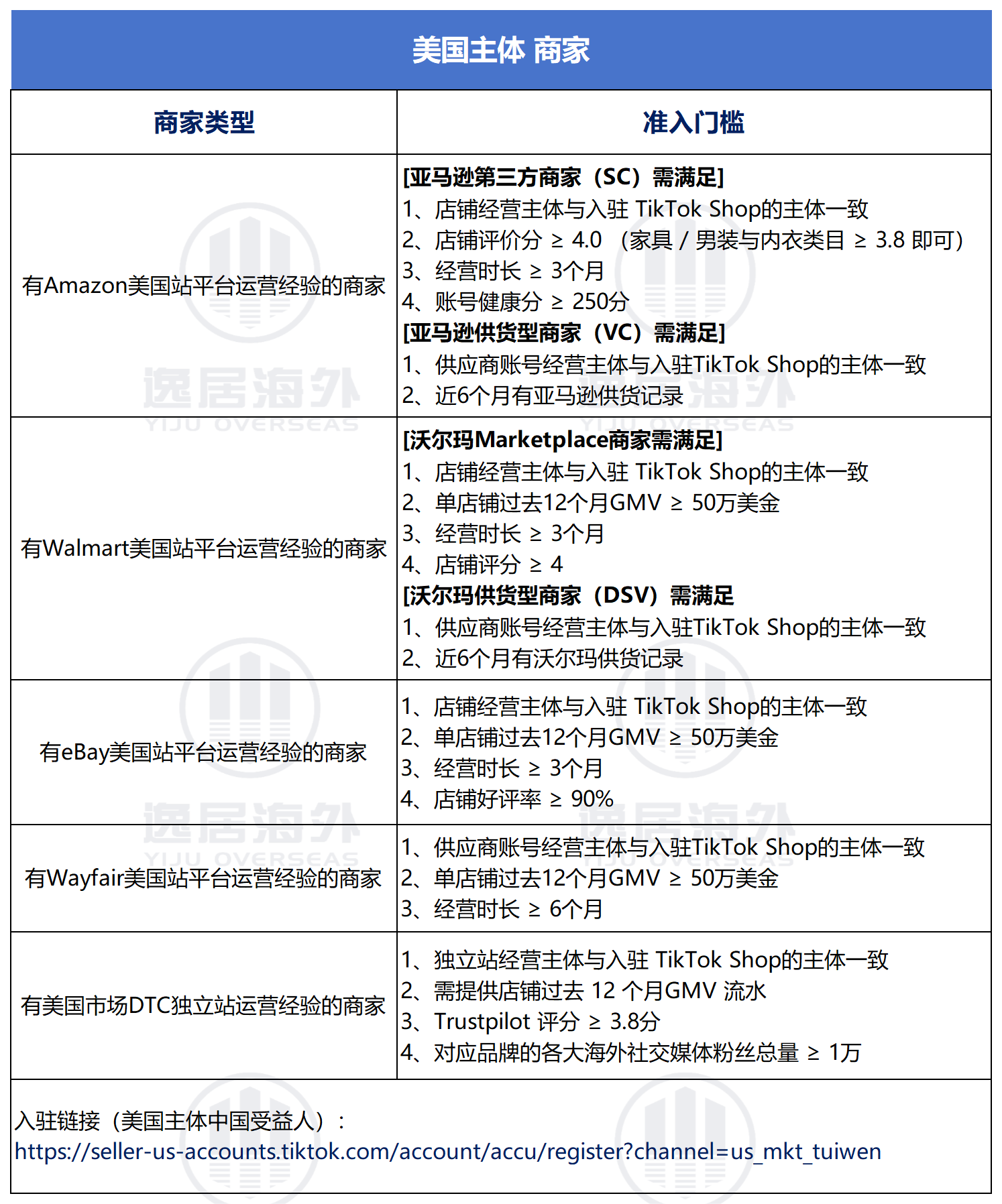
三、美国主体商家

针对开店主体为美国主体且中国国籍持有人占股超过25%以上的商家,在拥有美国本地仓储物流能力(目前不支持中国发货)的情况下,满足以下门槛方可入驻:

undefined

四、TikTok Shop美区跨境店入驻

黑五购物季临近,想要借助内容电商乘风出海,掘金美区市场,突破生意新增长?那就赶紧入局美区 TikTok 跨境店吧!现在入驻门槛已经全面放宽。还在观望的卖家,如果不知道怎么选择,欢迎随时留言咨询小逸:17665479427(微信同号)

推荐阅读

关于我们

联系我们

联系电话

深 圳:18163337777

全国服务电话

18163337777

企业咨询微信

版权所有: ©2022 逸居海外 粤ICP备19126538号

在线咨询

咨询热线

微信咨询