服务热线
18163337777
发布时间:2024-11-05 09:42 阅读量:1394
一、亚马逊要求卖家上传德国电池法注册号
近期,众多卖家收到后台邮件,提示需上传德国电池法注册号。现在,亚马逊德国电池法绑定入口已开启。建议完成相关合规要求的卖家尽快绑定上传。
此前,亚马逊已发布消息,欧盟针对生产者责任延伸(EPR)的电池法规将于 2025 年 8 月 18 日生效。
因此,符合要求的商家必须在 2025 年 8 月 18 号前提供注册号,否则亚马逊将依规定停售不合规商品。目前,受影响的国家包括德国、法国、意大利、西班牙、瑞典、波兰、荷兰、比利时等 8 国。
德国电池法是 EPR《生产者责任延伸》的一部分,是针对电池的回收法案。由于德国要求最为严格,只要有电池销售到德国,就必须进行注册。
二、哪些卖家受到影响
如果公司成立于另一个欧盟成员国(非销售国)或第三国(非欧盟国家):
在欧盟成员国通过远程合同(或在线销售)直接向最终用户销售电池或含电池的产品。
如果公司在欧盟成员国成立:
①以自己公司的名称或商标在该国境内首次制造和供应电池或含电池的产品。
②以自己的公司名称或商标(电池上没有制造商的名称或商标)转售电池或含电池的产品。
③以专业方式(如进口商)首次供应来自其他欧盟成员国或第三国的电池或含电池的产品。
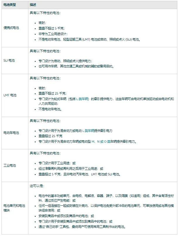
以下是欧盟电池法涉及产品:
三、卖家如何应对欧盟电池法
①如果卖家是电池生产者,则需要在每个欧盟国家(德国、法国、意大利、西班牙、瑞典、波兰、荷兰、比利时)进行注册,或者与经过批准的生产者责任组织签订合同。
②提交各个欧盟国家注册合规门户上的有效注册号。
③每年向相关欧盟机构或生产者责任组织汇报电池销量,并支付相应的生态费用。
④需要确保售卖的电池商品通过CE的认证,并且指定相关欧盟负责人(欧代)。
注意*做CE认证的卖家就必须要有欧代(欧盟授权代表),只要卖家出口欧洲非食品产品都强制需要欧代,而CE认证一般在玩具以及电子产品会查的比较多。如果卖家在欧盟销售了带CE认证的产品但是没有欧盟负责人(欧代),也是属于违法行为的,两者缺一不可。
如未完成欧盟电池法新规后果?如果卖家欧盟电池法未合规,根据国家/地区不同,亚马逊可能需要停售不合规商品或通过代付服务代表卖家遵守相关规定。
建议卖家要在规定的时间内上传注册号并每年准时申报,亚马逊对于欧盟新电池的合规监管将会越来越严格,建议卖家朋友早注册早合规,提前布局,尽快做好合规化运营。
逸局海外作为专业可靠的服务商,致力于为每一位出海卖家提供优质服务,提供德国电池法新注册/申报/转代理等合规业务,如需了解欢迎随时扫描海报下方二维码添加小逸咨询或者随时联系:17665479427(微信同号)
