18163337777

Open Nav

当前位置:首页 > 跨境资讯

亚马逊爱尔兰站开放注册入口,VAT合规要做好!

发布时间:2024-12-19 10:04 阅读量:1475

一、亚马逊爱尔兰站12/10开放注册入口

此前,亚马逊在南京举办了「2024 亚马逊全球开店跨境峰会」。在这场峰会中,亚马逊官宣了一则重磅消息:亚马逊爱尔兰站将于2025年正式向中国卖家开放!

特别值得一提的是,爱尔兰站于12月10日在卖家后台开放啦。现在就可使用卖家平台中的建立国际商品信息(BIL)工具,立即开始进行批量发布现有商品,尽快抢占有利先机!

如何入驻亚马逊爱尔兰站?已有欧洲亚马逊联合账户的卖家,无需单独注册新账户且无需额外月度订阅费即可入驻爱尔兰站。在爱尔兰站销售的每件商品,仅需支付相应的销售佣金,拓展超便利;而还没有欧洲亚马逊联合账户的卖家,则需要先入驻亚马逊。

undefined

亚马逊爱尔兰站的上线,成为亚马逊在欧洲拥有的第10个站点,也是亚马逊面向中国开放的全球第20个站点。

需要注意的是,中国卖家若启用爱尔兰FBA仓,需要在爱尔兰注册增值税税号。若不启用爱尔兰FBA仓,则不需要注册增值税税号,届时将通过远程配送的方式将欧洲已有 FBA货物配送到爱尔兰买家手中。

二、爱尔兰增值税VAT合规指南

对于想要拓展爱尔兰站点的卖家,相关的VAT合规要求要做好,逸居海外为大家准备了以下这份爱尔兰 VAT 合规指南:

1、爱尔兰VAT注册要求

①企业以本企业名义进口商品至爱尔兰境内;

②非爱尔兰居民企业但向爱尔兰消费者远程销售商品年销售额超过€10,000;

③在爱尔兰存储商品用于销售、向爱尔兰消费者提供电子服务的企业;

④启用亚马逊爱尔兰仓FBA的卖家。

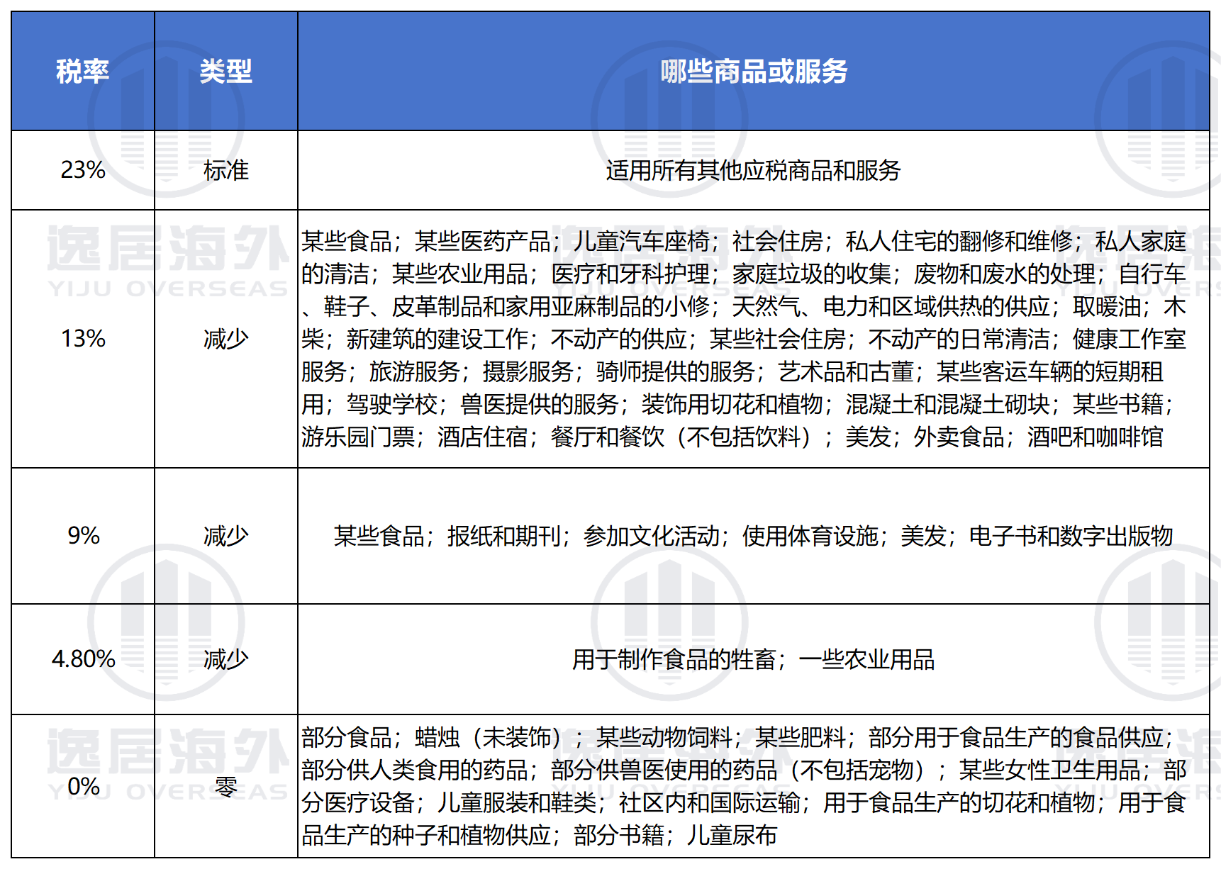
2、爱尔兰VAT税率

爱尔兰VAT标准税率23%,适用于大部分商品和服务,具体详情可以参见下表:

undefined

3、爱尔兰VAT申报周期

①年增值税税额低于 3,000 欧元:每 6 个月提交一次 VAT 申报;

②年增值税税额在 3,001 欧元至 14,400 欧元之间:每 4 个月提交一次申报;

③年增值税税额在 50,000 欧元以下:每 2 个月提交一次申报;

④年增值税税额不足的情况:只需提交年度增值税申报表。

爱尔兰申报截止时间为一般为次月19日之前申报并缴纳增值税;年报为次月23日之前。

4、爱尔兰VAT未合规罚金和利息

①固定罚款:未能注册为责任人、未能征收增值税并向税务局缴纳增值税、未能妥善保管账簿和记录等多种不合规行为,均会被处以 4,000 欧元的固定罚款;

②行为性质罚款:在固定罚款基础上,若为粗心行为,可能会被处以 3,000 欧元的罚款;若为故意行为,可能会被处以 5,000 欧元的罚款;

③特定违规罚款:不正当地进口未加征增值税的商品或者使用无效的增值税登记号以零增值税税率从另一个欧盟成员国购买商品,可能会被处以 4,000 欧元的罚款;

④逾期缴纳利息:不按时缴纳增值税,从付款到期之日起,每天收取 0.0274% 的利息,直至支付完未付金额。

以上。对于爱尔兰VAT税务合规的经营,需提前做好增值税“排雷”工作,重视VAT合规要求,实现税务合规,才是企业发展的长久之计。

所以,对爱尔兰 VAT 税务合规存在疑问或者有业务需求的卖家朋友们,欢迎随时联系咨询:17665479427(微信同号)

推荐阅读

关于我们

联系我们

联系电话

深 圳:18163337777

全国服务电话

18163337777

企业咨询微信

版权所有: ©2022 逸居海外 粤ICP备19126538号

在线咨询

咨询热线

微信咨询